En intégrant les technologies avancées européennes et américaines, combinées aux caractéristiques de l’investissement en Chine continentale, nous avons élaboré un plan de transformation raffiné pour la chaîne de production de purée de gingembre, d’oignon et d’ail. En fonction de la situation d’investissement et de la réalité de production de l’entreprise, nous pouvons concevoir un cas pour le projet du client et le transférer vers le projet clé en main réel du client. Nous nous engageons à développer des équipements innovants afin d’améliorer l’efficacité opérationnelle globale et de réduire considérablement les investissements en capital.

Ligne de production de sauce au gingembre et à l’ail
Adapté au traitement des légumes tels que les oignons et l’ail, il permet de produire des purées de légumes telles que du gingembre, de l’oignon et de l’ail. La chaîne de production se compose principalement d’équipements tels qu’une éplucheuse, une découpeuse, une machine de nettoyage, un broyeur, un broyeur colloïdal, un réservoir de chauffage, un préchauffeur, une machine à pulvériser, une machine de stérilisation, une machine de remplissage, une machine de refroidissement à tunnel, un sèche-cheveux, une étiqueteuse, etc. Le concept de cette chaîne de production est avancé et le degré d’automatisation est élevé ; les principaux équipements sont fabriqués en acier inoxydable de haute qualité, ce qui répond pleinement aux exigences d’hygiène de la transformation alimentaire.
Cette ligne de production de pâte de gingembre et d’ail convient non seulement à la transformation du gingembre et de l’ail frais en pâte, mais peut également transformer l’oignon et d’autres légumes similaires en pâte, sauce ou jus.
La machine à pâte de gingembre et d’ail comprend une machine à séparer les gousses d’ail, une machine à éplucher l’ail, une machine à laver et à trier le gingembre et l’ail, une machine à broyer/moudre la pâte de gingembre et d’ail, une machine à mélanger la pâte de gingembre et d’ail, une machine à homogénéiser, dégazer et stériliser la pâte de gingembre et d’ail, une machine à remplir et à emballer la pâte de gingembre et d’ail, un système CIP, un système de traitement de l’eau par osmose inverse, un système d’ajout d’ingrédients.
Tout le fonctionnement de l’équipement pour le gingembre et l’ail est contrôlé par PLC, relié au démarrage et à l’arrêt, pour un fonctionnement efficace et un faible taux de défaillance.
Toute la machine est fabriquée en matériau SUS304 et équipée d’un système CIP afin de garantir la salubrité du processus de production et la fabrication de produits de haute qualité.
Les produits finis peuvent être de la pâte d’ail et de gingembre, ou du jus d’ail et de gingembre, conditionnés dans des bouteilles, des bocaux en verre, des sachets, des boîtes de conserve et des sachets. La capacité de la ligne de transformation est comprise entre 500 kg/h et 5 000 kg/h.
En tant que boisson santé, le jus de gingembre peut favoriser la digestion, chasser le rhume, soulager la douleur, contrôler la pression artérielle et favoriser la pousse des cheveux.

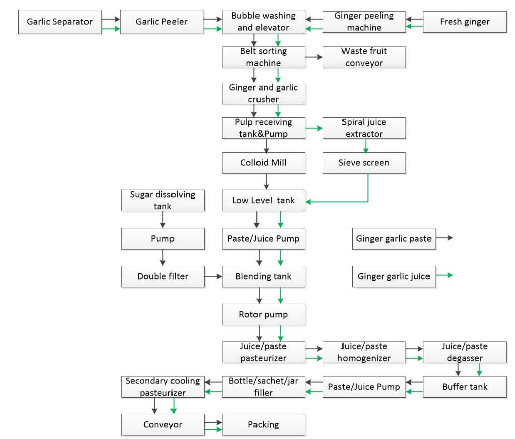
Organigramme technologique de la chaîne de production de gingembre et d’ail
Organigramme technologique de la chaîne de production de gingembre et d’ail
Organigramme du processus de transformation de la pâte de gingembre et d’ail : le gingembre et l’ail frais sont pelés, puis lavés et triés, avant d’être broyés à l’aide d’un broyeur colloïdal pour obtenir une pâte. La pâte de gingembre et d’ail est ensuite mélangée à d’autres ingrédients et arômes, puis homogénéisée, dégazée et stérilisée. Enfin, le produit fini est conditionné dans des bocaux, des bouteilles ou d’autres récipients de consommation.
Organigramme technologique de la production de jus de gingembre : le gingembre frais est lavé, trié et broyé, puis la purée de gingembre est envoyée dans un extracteur de jus à spirale pour obtenir le jus de gingembre, qui passe ensuite à travers un filtre à tamis et est mélangé à d’autres ingrédients, puis pasteurisé, homogénéisé et enfin conditionné dans des bouteilles, des sachets ou d’autres récipients.
Organigramme du processus de fabrication du thé au gingembre : le jus de gingembre et les extraits de thé sont utilisés comme matières premières principales, puis du sucre brun, de l’eau, des arômes et d’autres ingrédients sont ajoutés. Après mélange, homogénéisation et pasteurisation, le produit est conditionné dans de petits récipients tels que des bouteilles, des cartons ou des boîtes métalliques.
Organigramme du processus de fabrication de la poudre de gingembre et d’ail : du gingembre ou de l’ail frais est utilisé. Après extraction du jus, évaporation sous vide et séchage par atomisation, la poudre de gingembre et d’ail est conditionnée dans des sachets.

Machine Clé de la Ligne de Production de Gingembre et d’Ail
Séparateur d’ail
La machine à séparer l’ail utilise un rouleau souple conforme aux normes de qualité pour simuler l’action de l’épluchage manuel, permettant ainsi au bulbe d’ail d’obtenir l’effet de pelage, et l’écart de la roue en caoutchouc peut être ajusté. La taille du bulbe d’ail peut être utilisée, et les gousses d’ail ne sont pas endommagées. L’avantage est un taux d’épluchage élevé. L’appareil est facile à utiliser, avec un ventilateur intégré. La peau d’ail et les gousses sont automatiquement séparées, et une seule personne peut le faire fonctionner. Il se caractérise par sa praticité, son économie d’énergie, sa haute efficacité de production, sa facilité d’entretien et de nettoyage, et son faible taux de panne.
Machine à éplucher l’ail
La machine à éplucher l’ail utilise le principe pneumatique pour traiter l’ail après séparation sans aucun dommage. Les gousses peuvent être épluchées sans être trempées dans l’eau. Dans le cas de l’ail sec, le taux d’épluchage peut atteindre plus de 95%. L’ail est automatiquement séparé.
Machine à éplucher et laver le gingembre
La machine à brosser et nettoyer les rhizomes est adaptée pour nettoyer et éplucher le gingembre. Toute la machine est en acier inoxydable SUS304 et équipée d’une brosse dure pour éplucher, qui peut entrer en contact complet avec le gingembre pour obtenir un épluchage complet. La brosse peut tourner en avant et en arrière, est facile à démonter et facile à entretenir.
Machine à laver gingembre et ail à bulles d’air
La machine à laver à bulles d’air est adaptée pour laver l’ail, le gingembre et l’oignon, la structure principale étant en acier inoxydable SUS 304 d’une épaisseur de 3 mm. Souffleur d’air haute puissance, l’air est introduit par le bas, une plaque perforée en acier inoxydable sépare les fruits de la saleté. Après le lavage, le gingembre et l’ail seront transférés à la station suivante par l’élévateur à racloir à bande en maille SUS304 et séchés par des machines à air, puis la surface du gingembre et de l’ail sera séchée par de l’air à haute pression.
Machine à pâte de gingembre et d’ail
Ce moulin colloïdal est un processus de broyage mécanique pour les matériaux fluides et semi-liquides tels que le gingembre, l’ail, l’amande, le sésame afin de fabriquer de la pâte. Il possède les fonctions de micro-broyage, dispersion, émulsification et mélange. Après que le matériau a été traité par le broyage, la taille des particules peut atteindre 2 à 50 microns et l’homogénéité peut atteindre 95 %. C’est un équipement idéal pour le micro-usinage.
Machine à jus de gingembre et d’ail
La machine à jus de gingembre et d’ail peut utiliser un extracteur de jus à vis sans fin ou une presse à bande pour obtenir le jus. Le rendement en jus est d’environ 50 % à 75 %. Le diamètre inférieur de la vis augmente progressivement le long de la sortie des résidus et le pas de la vis diminue graduellement. Lorsque le gingembre est poussé par la vis, le volume de la cavité de la vis est réduit, formant une force de pression sur le gingembre ou l’ail pour obtenir le jus.
Cuve de mélange pour pâte/jus de gingembre et d’ail
Lors de la préparation de la pâte d’ail, tous les ingrédients comme le gingembre, l’ail, l’eau, l’huile, le vinaigre, le sel, le jus de citron, etc. seront mélangés dans cette cuve de mélange, qui est équipée d’un agitateur fonctionnant de 20 à 100 tours/min. Sous l’action d’un mélange rapide, ces matériaux sont entièrement intégrés pour obtenir une sauce à l’ail savoureuse et comestible.
Lors de la fabrication de produits à base de jus de gingembre, de l’eau, des agents aromatisants et du sucre seront ajoutés au jus de gingembre pour en faire un jus de gingembre prêt à boire (RTD).
Homogénéisateur, dégorger et stérilisateur pour pâte/jus de gingembre et d’ail
L’homogénéisateur haute pression peut rendre la pâte/jus de gingembre et d’ail lisse et améliorer la saveur, la rendre uniforme, émulsifier et disperser.
Le désaérateur sous vide peut éliminer l’odeur particulière et l’air dans la pâte/jus de gingembre et d’ail, afin que la pâte d’ail ait une durée de conservation plus longue.
La pâte de gingembre et d’ail utilise un pasteurisateur tubulaire pour le traitement thermique, et après le remplissage du matériau dans les contenants (sachets, bouteilles, bocaux), on utilise ensuite un stérilisateur à autoclave ou un tunnel de refroidissement pasteurisant pour effectuer la seconde pasteurisation. Le schéma technologique de pasteurisation de la pâte de gingembre et d’ail est le suivant : entrée à 89℃, chauffage jusqu’à 95℃ avec de l’eau chaude ou de la vapeur, maintien pendant 15 minutes, puis refroidissement à 30℃ pour le conditionnement.
Machine de remplissage de pâte/jus de gingembre et d’ail
La pâte de gingembre et d’ail peut être remplie à chaud dans des bouteilles, des sachets ou des bocaux, et la machine de remplissage est de type piston ; le jus de gingembre et d’ail est rempli à chaud dans des bouteilles, la machine de remplissage pouvant être à remplissage gravitaire. Toute la pâte ou le jus de gingembre et d’ail après remplissage nécessite une seconde pasteurisation pour garantir une longue durée de conservation du produit final.
