La chaîne de production entièrement automatique de lait pasteurisé utilise du lait frais comme matière première et le traite par pasteurisation. Elle se caractérise par l’utilisation d’une stérilisation à basse température, entre 72 et 85 °C, qui permet non seulement d’éliminer les bactéries nocives présentes dans le lait, mais aussi de préserver ses nutriments et son goût pur. Après purification centrifuge, standardisation, homogénéisation, stérilisation et refroidissement, le lait est conditionné sous forme liquide et directement distribué aux consommateurs pour être consommé. Les matières premières peuvent être du lait de vache, de chèvre, de yak, de chamelle, etc. Après pasteurisation et homogénéisation, il est directement conditionné sans ajout d’additifs. Grâce à la stérilisation à basse température, les substances bioactives bénéfiques extrêmement précieuses et rares présentes dans le lait peuvent être conservées dans toute la mesure du possible, ce qui constitue la plus grande différence par rapport au lait stérilisé à haute température.

Fabricant de lignes de production entièrement automatisées de lait pasteurisé
L’ensemble complet d’équipements fournis pour la production et la transformation.
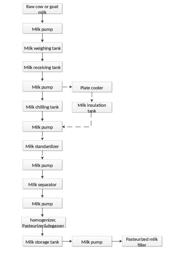
Une fois que le lait cru a été accepté comme étant de qualité, des processus de prétraitement, notamment la purification, le refroidissement et le stockage du lait, doivent être effectués. Après filtration et séparation centrifuge, le lait purifié doit être rapidement refroidi à 2-3 °C et stocké pour une utilisation ultérieure.
L’objectif de la normalisation est de garantir que la qualité des produits répond aux exigences standard et ne varie pas en fonction des différentes sources de matières premières.
L’homogénéisation du lait pasteurisé utilise le puissant fonctionnement mécanique d’un homogénéisateur pour décomposer les globules gras du lait en petites particules, empêchant ainsi l’agrégation et la flottation des graisses. Le produit présente une qualité sensorielle uniforme, délicate et blanche, tout en améliorant davantage la digestion et l’absorption du lait.
L’objectif de la pasteurisation est de tuer les bactéries pathogènes, en particulier Mycobacterium tuberculosis, tout en minimisant le nombre de bactéries responsables de la détérioration.
A、 Lait stérilisé à basse température et à long terme (LTLT) : 62-65 ℃, 30 min
B、 Lait stérilisé à haute température et à court terme (HTST) : 80~85 ℃, 10~15 s
C、 Lait antibactérien Super Bar : 125~138 ℃, 2~4 s
Processus de production du lait frais pasteurisé
Ce système comprend cinq sections de traitement :
(1) Section de traitement de l’eau
Bassin d’explosion → filtration sur sable de quartz → filtration sur charbon actif → filtration de précision → osmose inverse primaire → stérilisation par ultraviolets → stockage
(2) Section de traitement des matières premières
Lait → Préchauffage → Purification du lait
(3) Section chimique standard pour le mélange
Mélange (cuve de mélange) → Stérilisation instantanée à ultra-haute température → Dégazage sous vide → Homogénéisation → Stockage
(4) Section de remplissage, stérilisation et conditionnement
Remplissage → Stérilisation secondaire
(5) Section de nettoyage CIP
Le système de nettoyage CIP est utilisé pour nettoyer les cuves et les canalisations de l’ensemble de la chaîne de production de lait pasteurisé, afin de maintenir la chaîne de production en bon état de fonctionnement.

Dans le processus de production du lait pasteurisé, le refroidissement, la centrifugation et la pasteurisation sont des étapes nécessaires. Le but de la pasteurisation est avant tout de tuer tous les microorganismes responsables des maladies humaines, et les produits ayant subi une pasteurisation doivent être complètement exempts de microorganismes pathogènes. Du point de vue de l’élimination des microorganismes, plus le traitement thermique du lait est intense, mieux c’est. Cependant, un traitement thermique intense peut avoir des effets indésirables sur l’apparence, le goût et la valeur nutritive du lait. Les protéines du lait de vache se dénaturent à haute température ; un chauffage intense modifie le goût du lait, d’abord avec une « saveur de vapeur », puis une saveur de brûlé. Par conséquent, le choix des combinaisons temps et température doit prendre en compte à la fois les aspects microbiens et la qualité du produit pour obtenir des résultats optimaux.
Le lait pasteurisé est un type de « lait stérilisé à basse température ». Les microorganismes nuisibles présents dans le lait cru sont généralement éliminés, mais d’autres microorganismes sont toujours présents. Par conséquent, ce type de lait doit être conservé au réfrigérateur à environ 4 ℃ dès sa sortie de la chaîne de production jusqu’au transport, la vente, le stockage et autres étapes afin d’éviter que les microorganismes qu’il contient ne deviennent « actifs ». Ainsi, le lait pasteurisé est également appelé « lait réfrigéré ».
Choisissez les formes d’emballage selon les exigences des clients, telles que bouteilles en plastique, sachets en plastique, sachets à bec, etc.
Production horaire selon les exigences des clients : 2000 à 10000 bouteilles/heure
Exigences de processus et niveau d’automatisation personnalisés selon les besoins des clients

Description de la chaîne de traitement du lait pasteurisé
Le lait est un liquide extrait de la mamelle de la vache. Il contient du calcium, du phosphore, du sodium, du magnésium, des vitamines, des glucides et d’autres substances nécessaires à l’homme. Le lait est salué comme « l’aliment le plus parfait donné à l’humanité par Dieu ».
Le lait cru est pasteurisé. Après la pasteurisation, les protéines et la plupart des vitamines du lait cru sont essentiellement intactes, mais elle ne tue pas tous les micro-organismes à 100 %. Le lait pasteurisé nécessite des conditions de stockage strictes et doit être conservé à basse température (3-5℃). Sa durée de conservation est de 2 à 7 jours.
Le lait pasteurisé utilise du lait frais de vache ou de chèvre comme matière première, puis il est purifié par centrifugation, standardisé, homogénéisé, pasteurisé, refroidi et enfin emballé dans des bouteilles, des sachets en plastique ou des cartons à goulot. Il est directement fourni aux consommateurs comme lait commercial à boire.
Grâce au traitement thermique, les dangers liés aux micro-organismes pathogènes présents dans le lait pasteurisé sont minimisés autant que possible, et les changements chimiques, physiques et sensoriels du produit sont réduits au minimum.
Le traitement thermique du lait pasteurisé se fait à 85-95℃ pendant quelques secondes, ce qui permet de préserver au maximum les nutriments et la saveur du lait tout en éliminant toutes les bactéries pathogènes.
Du lait pasteurisé entier, du lait partiellement écrémé, du lait pasteurisé à faible teneur en matières grasses et du lait écrémé pasteurisé peuvent être produits selon les différentes exigences des clients.
Les conditions de production du lait pasteurisé sont très strictes. Non seulement des sources de lait de haute qualité et sûres, une traite mécanisée et fermée, mais également une réfrigération à basse température tout au long du processus, tout cela rend le prix du lait pasteurisé relativement élevé. Autrefois, seules les familles royales pouvaient se le permettre. Heureusement, la technologie moderne s’est développée. Le prix du lait frais est progressivement devenu accessible au public, et la population générale peut également profiter de la fraîcheur du lait pasteurisé.
La ligne de production complète de lait pasteurisé est équipée d’un système de nettoyage CIP, et toutes les parties en contact avec le lait sont en SUS304 ou SUS316L, ce qui garantit les exigences d’hygiène.
Le processus de production du lait pasteurisé comporte généralement plusieurs étapes, notamment la réception du lait cru, la standardisation, la clarification, la pasteurisation à 72-75°C pendant 15 secondes, le refroidissement, le remplissage et l’emballage.
La capacité de la ligne complète de production de lait pasteurisé varie de 500 LPH à 50 000 LPH, au choix.
Produit final et emballage de la chaîne de transformation du lait pasteurisé
Lait entier pasteurisé : conditionné en petits sachets de 100 g à 1 000 g, en bouteilles de 200 ml à 3 000 ml ou en petits cartons à fond plat de 100 ml à 1 000 ml, transporté et stocké entre 2 et 6 °C, avec une durée de conservation de 5 à 7 jours.
Lait pasteurisé écrémé : Conditionné dans des sachets de 100 g à 1000 g, des bouteilles de 200 ml à 3000 ml ou des cartons à bec de 100 ml à 1000 ml, transporté et stocké à 2-6℃ avec une durée de conservation de 5 à 7 jours.
Types de lait pasteurisé
Lait pasteurisé : Il utilise du lait cru comme matière première et nécessite une forte quantité de lait, il est traité par pasteurisation. Le but est de tuer tous les micro-organismes pathogènes présents dans le lait. Le processus de production consiste à chauffer à 75-85 ℃ pendant 10-15 secondes, puis à remplir à froid dans des contenants. La durée de conservation est généralement de pas plus de 7 jours, et le lait doit être conservé au frais à 2-6 degrés. Comme il s’agit d’une stérilisation à basse température, tout en éliminant les micro-organismes, elle permet de conserver au maximum les nutriments naturels et originaux du lait.
Lait ESL : Le nom complet est lait pasteurisé à durée de conservation prolongée, appelé également lait ultrapasteurisé. Il est produit sur la base d’une amélioration du processus de stérilisation et du niveau d’hygiène des équipements de remplissage. Il utilise principalement la méthode de l’ultra-pasteurisation, chauffée à 125-130℃ pendant 2,5-4 secondes, ensuite le lait est rempli dans des bouteilles ou des cartons à l’aide de la technologie de remplissage ultra-propre. La durée de conservation est de 10 à 30 jours, à conserver au frais à 2-6 degrés. Lors de la production du lait ESL, il faut s’efforcer de minimiser la re-contamination du produit pendant le traitement, le conditionnement et la distribution, ce qui nécessite des conditions sanitaires élevées et un excellent système de distribution en chaîne du froid. En général, plus la température de la chaîne du froid est basse, plus la durée de conservation du produit est longue. Il se situe entre le lait pasteurisé ordinaire et le lait UHT, et reste fondamentalement du lait pasteurisé.
